石川県ボウリング連盟 シニア

トップページ  >  ニュース  >  大会開催要項  >  第59回日本シニア選手権 開催要項

| アーカイブ  |
大会開催要項 : 第59回日本シニア選手権 開催要項
投稿者 : watanabe.masahiro 投稿日時: 2026-04-19 (4 ヒット)

 

0コメント

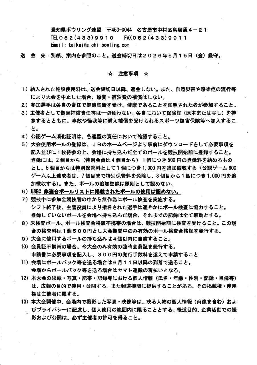
大会開催要項
  • 第59回日本シニア選手権 大会日程 (2026-04-19)
  • 第59回日本シニア選手権 開催要項 (2026-04-19)
  • 日本スポーツマスターズ2026石川大会 予選要項 (2026-04-17)
  • 2026 国スポ 県予選 要項 (2026-04-17)
  • 第43回 北信越地区都市対抗ボウリング選手権大会  (2026-04-05)
  • 第52回 石川県2人チーム選手権 (2026-04-05)
  • 第11回 石川県シニアボウリング選手権大会 (2026-01-17)
  • 2025 日韓生活体験交流ボウルング大会 県予選 (2025-12-04)
  • 第42回 北信越地区ボウリング選手権大会 オイルパタ−ン (2025-10-16)
  • 第16回 東日本シニアボウリング選手権大会(レーン配当) (2025-10-16)

石川県ボウリング連盟 シニア

[管理者ログイン]  
Copyright © 2013-2021 石川県ボウリング連盟 シニア